拡張用ドータボードのパタンが設計完了。
この回路を組み込んでマザーボード側をリファインすればいいんですが9枚も手つかずで残っているのでちょっともったいない・・
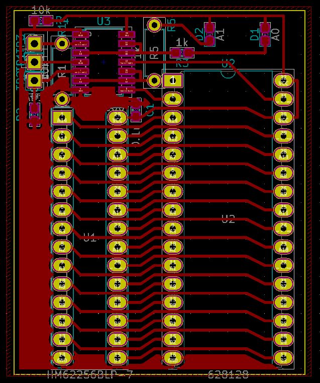
見た目は300mil幅→600mil幅変換アダプタのような感じです。1MbitSRAMにTSOPを使えばもう少し小型化するかもしれませんがバスの数珠つなぎがキレイにいきません。

(・・と書いてて思い付きましたがROMの方に下駄を履かせてROMの下にSOPなSRAMを仕込むという手もあったなと)
パタンは片面で充分ですがこのように表面実装とスルーホール部品が共存する場合どちらを銅箔面にするかが悩みどころです。今回は1MbitSRAMを直付けすることにして表面銅箔としました