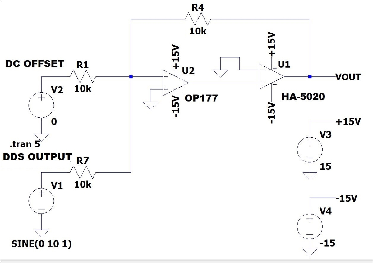
この回路はDCから動作するので、コンデンサのインピーダンスは無限大、電流の流れない抵抗は直結と置き換えていくと等価回路はここまで簡略化できました

2個のオペアンプのカスケードが謎。こんな接続って教科書的に見たことがありません。ですが非反転入力、反転入力の差がほぼ無限大の増幅をされて出力されるという理想オペアンプ特性の条件で各ノードの電圧を手計算すると2つで1つ分のオペアンプ(開ループゲインは2個の積)と見做すことができ全体で反転加算回路として動作しているのが分かります。
ともあれOP177が到着するまでどうしようもないのでこの件はいったんお休みです