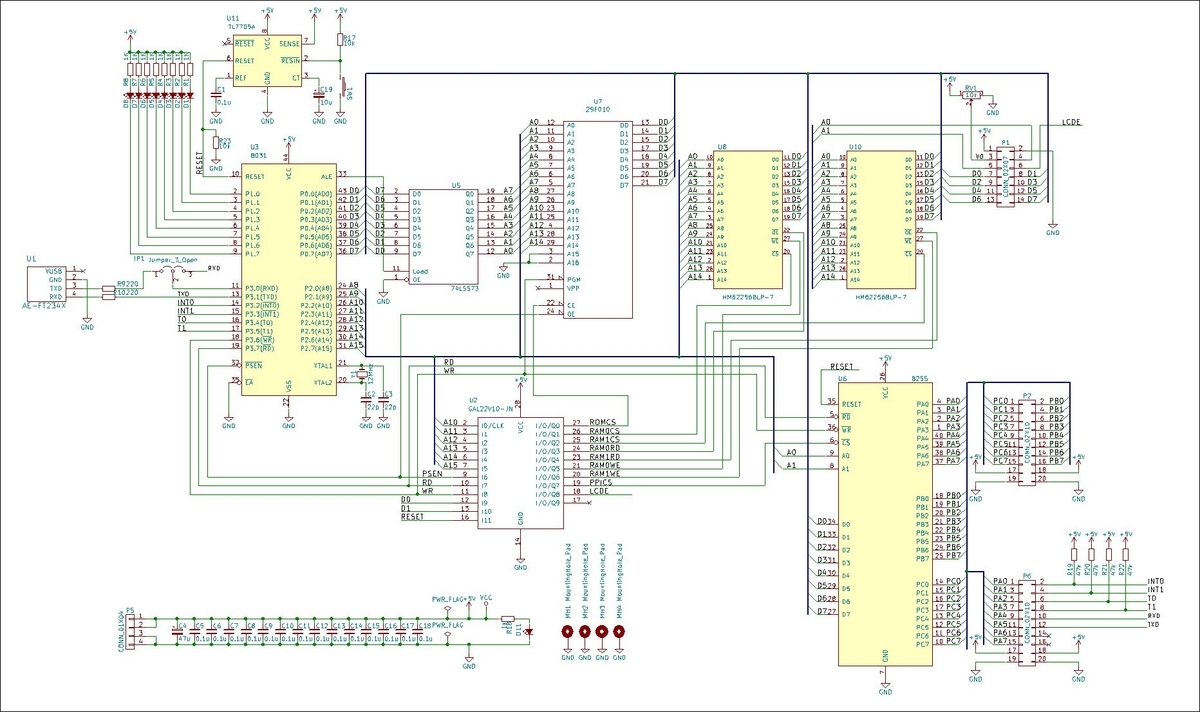
実際に作るか判りませんが変更は容易なので現状のプロジェクトをコピーして回路修正をしてみました。メモリ構成として256kbitSRAMを1個追加しただけです

あとは既存の不具合対応としてリセットSWの後にリセットIC(TL7705)を追加。 このICは昔からありますがよくある3端子のリセットICと違って、マニュアルSW入力があるのと正論理と負論理のリセット信号が同時に得られるので好んで使ってます。
またメモリの制御線は初版で失敗したのでRAMの/CS、/WE、/OEは全てGALへ引き込みました。そのためGALは16V8から22V10に変更して有効ピン数を増やしてます。またメモリ設定のための信号に外部ポートを潰すのはもったいないのでGALの中にレジスタを置くことにします。
他にはオンボードのMIDI-I/Fは廃止、ICパッケージをSOP、PLCCにして実装面積を下げる一方、拡張コネクタをボックスピンヘッダにして信頼性を上げました。
部品配置も整理して作る気マンマンです
