MCS-51(i8031)基板のリファインもこっそり進めています。
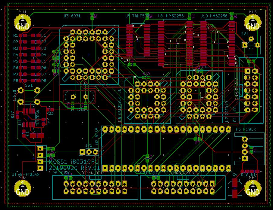
実装品をレイアウトしてオートルータを走らせると5分余りで結線完了。その後のオプティマイズも1時間ほどでコンプリートになりました

結構きれいに引かれているので手修正は最小限で済みそう。前回の反省点で水晶周りのパタン禁止領域を広くとったので座布団を使わなくもショートの心配はなさそうです。あと気付けば当たり前なのですが四隅の取付穴をCKT図面に書き入れておきました。

いままで電気的に関係ないと思ってPCB図面に後から貼っていましたがCKT図面で部品交換しPCB基板にNETファイル読込みのたびに取付穴が消えてしまってあれっ?っていうのがなくなりました。ついでに穴の周りのパッドはGNDに落としておきます。
両面GNDベタを塗って完成→発注!

といきたいところですが、今になって少しまずいことに気付きました